Dynamic Pairing for Cinema Applications
By leveraging the Dynamic Pairing feature within a Q-SYS design, it is possible to hot-swap a failed amplifier or any other hardware peripheral, eliminating the need to have a Q-SYS proficient technician perform the swap. This topic covers configuring, testing, and troubleshooting Dynamic Pairing with Q-SYS for Cinema.
Refer to the Dynamic Pairing topic in Core Manager Help to learn about the Dynamic Pairing feature, including its requirements. Of note:
- A DHCP server is required for assigning an IP to the amplifier within the site's subnet range.
- LLDP must be enabled on the network switch, which allows the switch to advertise the identities of each of its ports.
Tip: LLDP is enabled by default on Q-SYS NS Series Network Switches.
Refer to the Dynamic Pairing topic in Core Manager Help for step-by-step guidance on configuring Dynamic Pairing. Of note:
- In your design, set the Dynamically Paired property for the amplifier to 'Yes'.
- In Core Manager, use the 'Switch Port' pairing Method. If nothing populates, ensure that LLDP is enabled – see Requirements.
You can simulate a hot swap of a failed amplifier by performing a factory (pinhole) reset of the amp and any other peripheral for which you configured Dynamic Pairing. After about 20 seconds, the amplifier returns to its previous mode of operation. The only required user interaction is to press the Power button on the front panel, which takes the amp out of Safety Standby (blue):
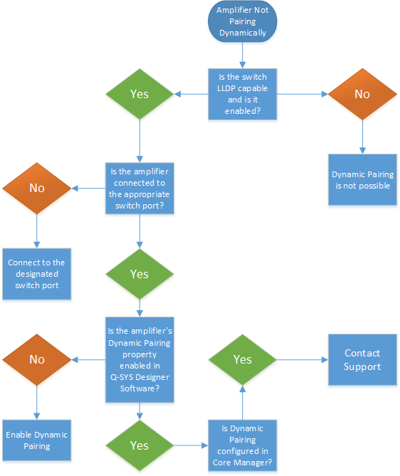
Use this flow diagram to assist with troubleshooting Dynamic Pairing.
